Skip to content
天源云Saas中后台
Main Navigation
天源云
开发指南
项目资源
原理解析
常用配置
开发实战
项目部署
应用生态
赞助
合作伙伴
Appearance
Menu
Return to top
当前页目录
Table of Contents for current page
测试网站准备好了!
试一试吧 →
工具类
概述
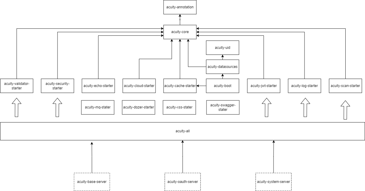
天源云快速开发系统包含微服务应用版和SpringBoot单体应用版,包含工具类、后端项目和前端项目。其中核心工具类是共用的。
工具类项目依赖图